首页
足球
篮球
集锦
视频
录像
资讯
首页
直播
集锦
视频
录像
资讯
当前位置:
首页
>
新闻
>
足球新闻
官方:中超国内球员顶薪500万,外援顶薪300万欧,平均顶薪300万
时间:2025年12月03日 14:58
|
来源:网络转载
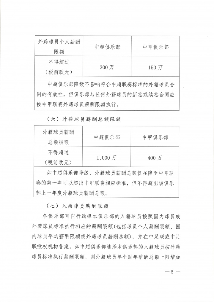
12月03日讯 中国足球职业联赛联合会关于印发中国足球职业联赛俱乐部财务约定指标的通知,其中规定了新赛季中超球员的年薪限额。
相关标签
足球
足球集锦
2025年12月03日 两连败!中国女足2-3苏格兰 张琳艳吴澄舒相互传射女足4分钟丢3球
2025年12月03日 绝平!热刺2-2纽卡五轮不胜 罗梅罗双响+倒钩绝平吉马良斯破门
2025年12月03日 意杯-尤文2-0乌迪内斯晋级 麦肯尼造乌龙洛卡特利点射
2025年12月03日 复仇!勒沃库森1-0多特晋级德国杯八强 马扎破门多特20射门未果
2025年12月03日 连丢3球险失好局!曼城5-4富勒姆先赛距榜首2分 哈兰德1射2传
2025年12月03日 巴萨3-1逆转马竞先赛4分领跑 拉菲尼亚建功奥尔莫破门+造点+伤退
2025年12月03日 巴萨3-1逆转马竞先赛4分领跑 拉菲尼亚建功奥尔默破门+造点+伤退
2025年12月02日 土超-萨内破门杜兰补时绝平 费内巴切1-1加拉塔萨雷
2025年12月02日 西甲-诺贝尔·门迪破门迭戈·洛佩兹扳平 巴列卡诺1-1瓦伦西亚
2025年12月02日 意甲-瓦尔迪梅开二度 克雷莫内塞客场3-1博洛尼亚
足球录像
2025年12月03日 英超第14轮 纽卡斯尔联vs热刺 全场录像
2025年12月03日 意杯第3轮 尤文图斯vs乌迪内斯 全场录像
2025年12月03日 英超第14轮 富勒姆vs曼城 全场录像
2025年12月03日 西甲第19轮 巴塞罗那vs马德里竞技 全场录像
2025年12月02日 西甲第14轮 巴列卡诺vs瓦伦西亚 全场录像
2025年12月02日 意甲第13轮 博洛尼亚vs克雷莫内塞 全场录像
2025年12月01日 法甲第14轮 里昂vs南特 全场录像
2025年12月01日 德甲第12轮 弗赖堡vs美因茨 全场录像
2025年12月01日 西甲第14轮 赫罗纳vs皇家马德里 全场录像
2025年12月01日 西甲第14轮 塞尔塔vs西班牙人 全场录像
足球新闻
官方:中超国内球员顶薪500万,外援顶薪300万欧,平均顶薪300万
中足联官方:中超俱乐部单个财年总支出不得超税前6亿,中甲2亿
中足联:中超球队联赛单场赢球奖不超过300万元,亚冠不超过600万
意媒:邓弗里斯将缺席对阵科莫和利物浦,更可能在意超杯复出
佩蒂特:佩德罗遭遇切尔西锋线魔咒,竞争太激烈影响球员自信心
天空预测:按目前效率哈兰德2030年9月破希勒260球纪录,届时30岁
沃尔科特:这赛季阿森纳会夺冠 若凯塞多在场切尔西能轻松胜枪手
瓜迪奥拉:今天的比赛出现了很多问题,但我们仍然有能力控制比赛
沃尔特马德:来英超后自己提升了不少 最近一场输赢能影响5个名次
佳夫:纽卡对当地球迷如同信仰 禁区外的表现让沃尔特马德更杰出
足球视频